Aqui estão os detalhes é Um Exemplo De Recurso Natural Renovável.
Recursos Naturais O Que Sao Classificacao E Utilizacao

Fonte de : escolakids.uol.com.br
Economia De Recursos Naturais Planeta E Importancia Meio

Fonte de : meioambiente.culturamix.com
Texto 01 Recursos Naturais Concepcoes Descricao Sore Meio

Fonte de : www.docsity.com
Recursos Naturais O Que Sao E Como Sao Classificados Youtube

Fonte de : www.youtube.com
Recursos Naturais

Fonte de : pt.slideshare.net
O Que Sao Recursos Naturais Renovaveis Gpa Brasil

Fonte de : www.gpabrasil.com.br

É sobre isso que podemos compartilhar é um exemplo de recurso natural renovável. O administrador do blog de Novo Exemplo 05 January 2019 também coleta outras imagens relacionadas ao é um exemplo de recurso natural renovável abaixo.
Recursos Naturais Renovaveis Versus Nao Renovaveis Resiliencia E

Fonte de : gestaouniversitaria.com.br
Recursos Naturais

Fonte de : www.slideshare.net
Recursos Naturais O Que Sao Classificacao E Utilizacao

Fonte de : escolakids.uol.com.br
Recursos Naturais E Minerais Docsity

Fonte de : www.docsity.com
Tipos De Recursos Naturais Significados

Fonte de : www.significados.com.br
Fontes De Energia Renovaveis Tudo O Que Voce Precisa Saber

Fonte de : www.portalsolar.com.br
Objetivos8 Testen5 150720161449 Lva1 App6891 By Catarina Issuu

Fonte de : issuu.com
Recursos Resumos 8 Ano

Fonte de : sites.google.com
O Que Voce Sabe Sobre Os Recursos Naturais Nao Renovaveis

Fonte de : www.celuloseonline.com.br
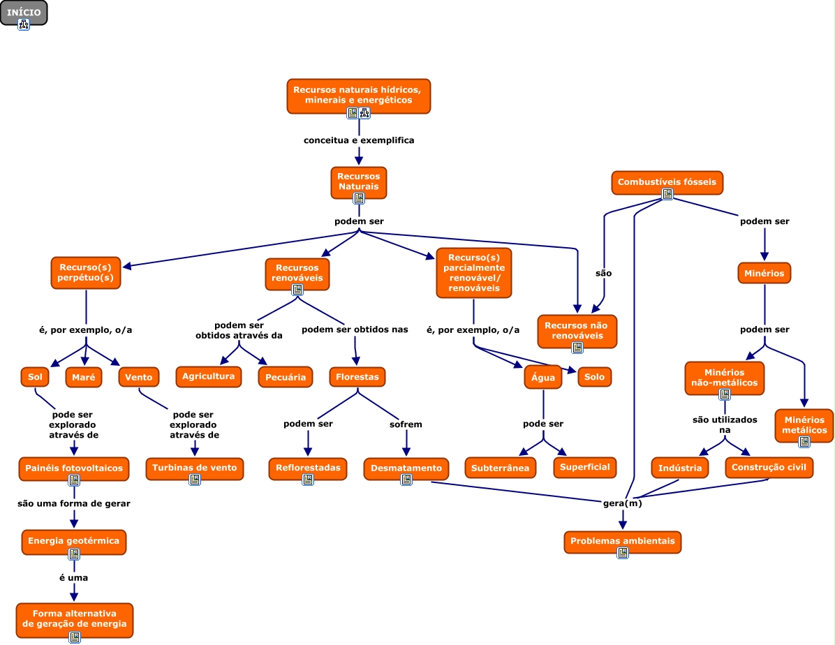
Grupo10 Nivel 2c

Fonte de : cmapspublic3.ihmc.us
Recursos Naturais Renovaveis E Nao Renovaveis Geografia Com

Fonte de : www.pinterest.es
Recursos Renovaveis E Nao Renovaveis

Fonte de : pt.slideshare.net
Recursos Naturais Nao Renovaveis Meio Ambiente Cultura Mix

Fonte de : meioambiente.culturamix.com
Essa é a informação que podemos descrever sobre é um exemplo de recurso natural renovável. Obrigado por visitar o blog Novo Exemplo 05 January 2019.